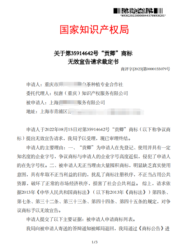
关于第35914642号“贡卿”商标无效宣告请求裁定书
来源: | 作者:law-唐邦知识产权 | 发布时间: 797天前 | 1254 次浏览 | 分享到:

我司受申请人委托,针对第35914642号“贡卿”注册商标向国家知识产权局提出无效宣告请求。

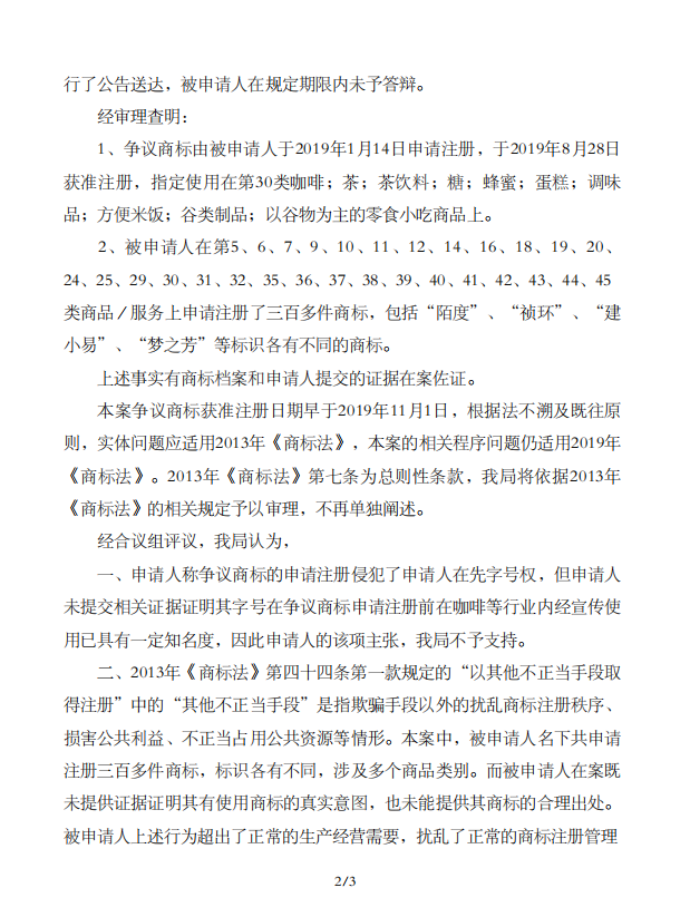
国家知识产权局查明,被申请人名下共申请注册三百多件商标,标识各有不同,涉及多个商品类别。而被申请人在案既未提供证据证明其有使用商标的真实意图,也未能提供其商标的合理出处。 被申请人上述行为超出了正常的生产经营需要,扰乱了正常的商标注册管理秩序,并有损于公平竞争的市场秩序。

最终,国家知识产权局裁定:争议商标予以无效宣告。





    优秀案例