首页
关于我们
业务领域
商标服务
专利服务
著作权服务
项目申报服务
党建工作
专业团队
优秀案例
新闻动态
联系我们
首页
⊙
优秀案例
⊙
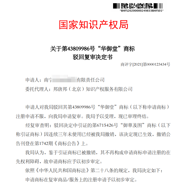
关于第43809986号“华御堂”商标驳回复审决定书
关于第43809986号“华御堂”商标驳回复审决定书
来源:
|
作者:
law-唐邦知识产权
|
发布时间:
1128天前
|
2291
次浏览
|
分享到:
上一篇:
卖芋头被索赔30万?......
下一篇:
新东方小心了!猿辅导......
永远跟党走